近日,生物信息科学与技术学院本科生作为第一作者,连续在国际知名期刊上发表多篇高水平研究论文,彰显学院在本科生科研能力和创新思维培养方面的深厚实力和卓越成果。
(1)免疫检查点相关lncRNA调控环路的构建及机制研究
长链非编码RNA(lncRNA)可通过与免疫基因互作,在肿瘤免疫中调节免疫检查点(ICP)表达,并进一步影响癌症进展及免疫检查点抑制剂疗效。课题组构建了一个基于贝叶斯因果推断的综合性算法,全面识别lncRNA、ICP和免疫基因之间的调控关系,解析调控环路与癌症进展、预后和免疫治疗的关系。研究论文“The landscape of immune checkpointrelated long non-coding RNAs core regulatory circuitry reveals implications for immunoregulation and immunotherapy responses”发表在2024年3月的《Communications Biology》杂志上(IF:5.9),我院2019级生物信息学专业本科生曲昶帆为第一作者,高越副教授和宁尚伟教授为通讯作者。
本研究发现了MIR155HG和ADAMTS9-AS2等中心ICP相关lncRNA在免疫调节中发挥的核心作用,特异性ICP相关lncRNA可以准确区分癌症亚型。此外,ICP相关lncRNA可能与免疫细胞浸润、MHC、CYT显著相关。一些lncRNA调控环路,如CXCL10-MIR155HG-ICOS,可以在黑色素瘤中可以更好地预测1年、3年和5年的预后。在五个独立数据集中利用三种机器学习方法识别了一些lncRNA调控环路,可以有效地预测免疫检查点抑制剂反应。此外,将lncRNA调控环路与肿瘤突变负荷相结合,可以准确预测免疫检查点抑制剂的治疗效果。

免疫检查点相关lncRNA调控环路的识别与机制研究
(2)胶质瘤DNA甲基化异质性与肿瘤免疫微环境的关联研究
胶质瘤是一类具有高度细胞和分子异质性的恶性脑部肿瘤,异常的DNA甲基化被广泛揭示与胶质瘤的发生进展密切关联。课题组构建了一个称为CMHR的肿瘤免疫微环境DNA甲基化异质性预测模型,解析了DNA甲基化异质性与胶质瘤预后、表型分层和临床变量的关系。研究论文“DNA Methylation Heterogeneity Attributable to a Complex Tumor Immune Microenvironment Prompts Prognostic Risk in Glioma”发表在2024年2月的《Epigenetics》杂志上,我院2018级生物技术专业本科生马双悦为第一作者(已保研至浙江大学),智慧教授和宁尚伟教授为通讯作者。
CMHR评分基于CD4+ T细胞和CD8+ T细胞的异质性CpG位点构建,而细胞毒性T淋巴细胞(CTL)浸润与抗肿瘤免疫和GBM预后有关。课题组计算了胶质瘤高低风险亚组患者的细胞毒性评分,以分析CMHR评分和CTL的关联,筛选出与GBM和LGG样本总生存期有关的25个基因,被定义为影响胶质瘤患者生存的T细胞浸润和毒性特征基因。这些特征基因参与抗肿瘤免疫和T淋巴细胞毒性功能,在高低风险亚组中表达差异显著。研究发现特征基因与T淋巴细胞相关的异质性CpG位点的甲基化水平相关性更强,CMHR还与胶质瘤的肿瘤微环境变量显著相关。通过ROC曲线分析发现CHMR相比于CTL得分和细胞毒性基因GZMA、PRF1的表达水平,对胶质瘤的生存状态、MGMT启动子状态和IDH状态的预测性能更好。CMHR得分在不同的胶质瘤组织学亚型和MGMT启动子甲基化亚型表现出显著差异,证明了CMHR与肿瘤微环境的细胞毒性T淋巴细胞浸润有关,可作为胶质瘤亚型研究的标志物,表明DNA甲基化异质性可能作为潜在的风险标志物用于监测胶质瘤疾病进展。

CMHR模型预测DNA甲基化异质性与肿瘤免疫微环境关联
(3)癌症组学大数据挖掘及风险预测模型构建
在高通量技术的推动下,组学数据的快速积累产生了癌症组学大数据,通过对大数据挖掘可以分析癌症发病的规律和趋势,有助于在分子水平研究癌变机制,为癌症预防和治疗提供科学依据。我院2018级生物信息学专业本科生刘玉伟作为第一作者和并列第一作者(已保研至同济大学),在宁尚伟教授的指导下连续发表两篇高水平论文,通过大数据分析和模型构建,可以准确预测癌症风险,为癌症预防和个性化治疗提供依据。
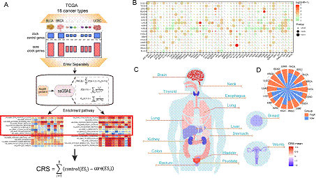
昼夜节律调节着生物体内复杂的生理活动,昼夜节律失调与癌症之间的存在密切联系。课题组对18种癌症的48个昼夜节律基因(CRGs)的转录组和基因组进行分析,发现癌症中昼夜节律基因(包含13个时钟控制基因和35个核心时钟基因)普遍存在异常表达。课题组通过对癌症中昼夜节律基因的转录组和基因组进行分析并构建了昼夜节律评分模型CRS,该模型得分可以作为一个临床指标用来预测患者的预后和对治疗的反应,并识别潜在的"时钟药物",用于癌症的辅助治疗。研究论文“CRS: a circadian rhythm score model for predicting prognosis and treatment response in cancer patients”发表在2023年3月的《Journal of Translational Medicine》杂志上(IF:7.4),2018级本科生刘玉伟为第一作者,宁尚伟教授为通讯作者。

昼夜节律评分模型CRS的构建和预测效能评估
卵巢癌作为“妇癌之王”,多数患者初次诊断已为临床晚期,缺乏有效预测卵巢癌患者生存期和治疗反应的标志物。代谢重编程是肿瘤细胞通过改变能量代谢以适应酸性、缺乏营养和低氧微环境而快速生长的现象。已有研究表明卵巢癌的发生与能量代谢途径有关,如半乳糖的摄入和代谢是卵巢癌的风险因素。课题组开发了代谢基因预后指数模型MRGPI,可用于预测卵巢癌患者预后、免疫治疗反应和候选药物。该研究提高了对代谢相关基因、肿瘤分期、预后能力和肿瘤免疫微环境之间关系的认识,为卵巢癌患者分层管理和治疗策略定制提供更多的视角。研究论文“Metabolic-Related Gene Prognostic Index for Predicting Prognosis,Immunotherapy Response, and Candidate Drugs in Ovarian Cancer”发表在2024年1月的《Journal of Chemical Information and Modeling》杂志上(IF:5.6),2018级本科生刘玉伟为并列第一作者,宁尚伟教授为通讯作者。

卵巢癌代谢相关基因预后指数模型构建流程
学院是国内最早招收生物信息学方向本科生的医学院校之一,历来重视本科生科研素质和创新能力培养。学院充分发挥国家级一流本科专业建设点的引领和示范作用,开设了多门实用特色课程,设立了学业导师制、毕设导师制等多层次本科生培养体系,每年组织本科生参加全国大学生数学建模竞赛、“互联网+”创新创业大赛、“挑战杯”科技作品竞赛等学科竞赛,取得了丰硕成果,增强了毕业生的成长竞争力和职业适应性。